年來,在新能源汽車快速發展的帶動下,車用動力電池需求大幅增長。以比亞迪、寧德時代、國軒高科、力神、比克等企業為代表的動力電池企業產能明顯提升。
根據2016年乘用車動力電池企業出貨量排名,我們列出比亞迪、寧德時代、萬向、力神、比克、國軒高科等國內15家主流動力電池乘用車企業,看看他們都把動力電池賣給了誰?
2016年乘用車動力電池廠商出貨量(單位:MWh)

從配套的動力電池類型來看,大多數車企搭載的動力電池以三元鋰電池和磷酸鐵鋰電池為主。而星恒以錳酸鋰和三元鋰為主。
從動力電池配套車企來看,除了比亞迪是自產自銷,捷新動力專為上汽服務,普萊德專為北汽服務,億緯鋰能目前只為華泰汽車服務外,其他電池廠商都不單為一家乘用車企提供動力電池。
寧德時代合作車企多達15家以上,包括北汽、華晨寶馬、吉利、上汽、奇瑞、東風、長城等主流車企。力神合作車企達7余家,包括眾泰、一汽、北京現代、東風等主流車企。比克合作車企達7家以上,包括眾泰、一汽、海馬、鄭州日產等。萬向給奇瑞、廣汽傳祺、海馬等車企提供動力電池。
通過以上梳理我們了解到,動力電池廠商與車企有三種合作方式:1、簽訂戰略合作協議。上表中的多數動力電池企業與車企都是采用的這種合作方式。
2、成立合資公司。近日上汽和寧德時代成立了兩家合資公司,新成立的合資公司將專門負責為上汽提供動力電池。而在此之前上汽就與美國A123公司(后被萬向收購)合資成立了捷新動力電池系統有限公司。這家公司目前只為上汽服務。
3、自產自銷。比亞迪自建電池廠可謂眾所周知,電池出貨量一直走在了很多企業的前頭。目前,動力電池出貨量最大的比亞迪,正在考慮將其動力電池業務拆分獨立運營,如果這一決議通過并執行的話,其生產的動力電池將向其他車企供貨,屆時市場競爭將會更加激烈。
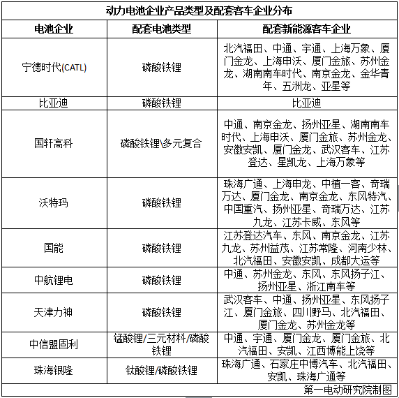
附表:動力電池企業產品類型及配套客車企業分布




